A proba de Sumpner é un método importante usado para probar transformadores de forma segura e eficiente.Axuda a estudar o rendemento do transformador en condicións de carga completa sen desperdiciar moita enerxía.Este artigo explica o seu concepto, historia, funcionamento, equipamento, procedemento e usos prácticos dun xeito sinxelo e claro.
Catálogo

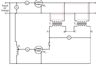
Figura 1. Proba de Sumpner
A proba de Sumpner é un método usado para probar transformadores en condicións de carga completa sen usar realmente a potencia a plena carga.Utiliza dous transformadores idénticos conectados entre si para simular o funcionamento real, permitindo medir a eficiencia, as perdas e o aumento de temperatura mentres consome moi pouca enerxía.
O motivo principal para realizar a proba de Sumpner é que é ofrece un
avaliación precisa da eficiencia, aumento da temperatura e xeral
rendemento mentres consume só unha pequena cantidade de enerxía en comparación con a
proba de carga directa.Xa que só as perdas se abastecen desde a fonte e
non a plena carga, o consumo de enerxía segue sendo moi baixo.
Ás
ao mesmo tempo, o proba permite observar como os transformadores
comportarse térmicamente ao longo do tempoe, facendo posible medir a temperatura
aumenta en operación continua.Isto fai que o método sexa económico, seguro,
e moi práctico, especialmente para probar grandes transformadores onde
aplicar unha carga completa real sería caro, ineficiente e
difícil de organizar.
A proba de Sumpner foi introducida en 1891 por William Edward Sumpner, a
Enxeñeiro eléctrico británico, durante o desenvolvemento inicial do transformador
tecnoloxía.Nese momento, probar transformadores a plena carga requiría a
gran cantidade de enerxía, polo que é custoso e ineficiente.Sumpner
desenvolveu un método que utiliza dous transformadores idénticos conectados entre si
para simular condicións reais de traballo mentres se consume só unha pequena cantidade
de poder.
Esta configuración permitiu o fluxo de corrente a plena carga, producindo real
calefacción e perdas, permitindo unha medición precisa da eficiencia,
regulación de tensión e aumento de temperatura.A principios de 1900, o método
fíxose moi utilizado pola súa practicidade e rendibilidade, e
aínda segue a ser un método de proba de transformador importante e fiable
hoxe.

Figura 2.Diagrama de circuíto da proba de Sumpner
O diagrama de circuíto da proba de Sumpner (proba consecutiva) consiste en
dous transformadores idénticos (T₁ e T₂) conectados entre si.O primaria
enrolamentos de ambos transformadores están conectados paralelo a un CA nominal
subministración, con a voltímetro, amperímetro y vatímetro (W₁) usado para medir
tensión, corrente e perdas de ferro (núcleo)..Os enrolamentos secundarios son
conectados en oposición para que as súas tensións se cancelen entre si,
resultando inicialmente sen corrente circulante.
A variac está conectado en
o circuíto secundariot para aplicar unha pequena tensión, que produce
corrente circulante e crea condicións de carga completa.Instrumentos como
un amperímetro, voltímetro e vatímetro (W₂) no circuíto secundario
medir a corrente, a tensión e perdas de cobre.Esta disposición permite
probas precisas do rendemento do transformador usando moi pouca potencia.
A proba de Sumpner permite un cálculo preciso da eficiencia do transformador
medindo as perdas reais en condicións de carga completa sen debuxo
potencia a plena carga.
1. Mide a perda de ferro (W₁)
• Ler dende o vatímetro primario
• Representa perdas no núcleo (ferro)., que permanecen constantes a tensión nominal
2. Mide a perda de cobre (W₂)
• Ler dende o vatímetro secundario
• Representa perdas de cobre a plena carga
3. Calcula a perda total
Perda total = W₁ + W₂
4. Calcula a potencia de saída
A saída depende da carga e do factor de potencia:
Saída = V₂ × I₂ × cosφ
• V₂ → Tensión secundaria
• eu₂ → Corrente de carga
• cosφ → Factor de potencia de carga
5. Calcular a eficiencia

A eficiencia pódese calcular en calquera condición de carga axustando
valores actuais.Xa que ambos transformadores levan corrente a plena carga, cobre
as perdas son realistas.Só a perda de enerxía é extraída da subministración, facendo que o
proba económica.Axuda a atopar a máxima eficiencia variando a carga
condicións.

Figura 3. Aplicacións do Sumpner Test
• Eficiencia do transformador → Úsase para atopar a eficiencia dos transformadores en condicións de carga completa sen perder moita enerxía.
• Medición de regulación de tensión → Axuda a determinar como cambia a tensión de saída cando varía a carga.
• Proba de calor → Permite comprobar o aumento da temperatura e os efectos de quecemento durante o funcionamento continuo.
• Avaliación do rendemento → Axuda a analizar o rendemento global do transformador en condicións reais de traballo.
• Uso de laboratorio → Úsase habitualmente nos laboratorios de electricidade para experimentos prácticos e aprendizaxe.
• Ensaios industriais → Usado nas industrias para probar grandes transformadores de forma económica e segura.
Usando transformadores non idénticos
Se os transformadores non teñen a mesma clasificación, non compartirán a carga correctamente e os resultados serán inexactos.
Conexión de polaridade incorrecta
Unha conexión secundaria incorrecta pode provocar un fluxo de corrente intensa, o que provoca un curtocircuíto e danos.
Saltando a comprobación inicial
Non garantir a corrente cero ao inicio pode afectar as lecturas e dar valores de perdas incorrectos.
Aplicando tensión demasiado rápido
O aumento repentino da tensión pode crear unha corrente elevada e pode danar os transformadores.
Conexión incorrecta do instrumento
Se os medidores están conectados incorrectamente, as lecturas non serán correctas.
Ignorando as lecturas do instrumento
Non ver as lecturas pode provocar condicións inseguras como o sobreenriquecido ou a sobreintensidade de corrente.
Sobrecargando os transformadores
O exceso de corrente nominal pode provocar un sobrequecemento e reducir a vida útil do transformador.
Conexións deficientes
Os fíos soltos poden causar chispas, quecemento e medicións incorrectas.
Descoidar os dispositivos de seguridade
Non utilizar fusibles ou interruptores automáticos aumenta o risco de danos durante avarías.
Apagado incorrecto
Desactivar a configuración sen coidado pode provocar cambios bruscos e afectar á seguridade do equipo.
Característica
|
Sumpner
Proba
|
Aberto
Proba de circuíto
|
Finalidade
|
Úsase para determinar a eficiencia,
regulación de tensión e aumento de temperatura en condicións de carga completa
|
Úsase para determinar o ferro (núcleo)
perdas e parámetros sen carga
|
Condición de carga
|
Simula a carga completa por
corrente circulante entre dous transformadores
|
Realizado sen carga, secundario
está aberto
|
Número de transformadores
|
Require dous idénticos
transformadores da mesma clasificación
|
Só require un transformador
|
Consumo de enerxía
|
Só extrae potencia de perda (ferro +
perdas de cobre), polo que aforro enerxético
|
Consigue moi pequena potencia xa que só
prodúcense perdas no núcleo
|
Perdas medidas
|
Mide ambas as perdas de ferro (de
subministración) e perdas de cobre (por corrente circulante)
|
Mide só as perdas de ferro como non
corrente circula no secundario
|
Precisión
|
Ofrece resultados precisos de verdade
condicións de traballo (a plena carga).
|
Ofrece datos limitados, non axeitado
para un rendemento a plena carga
|
Efecto de calefacción
|
Pode observar o aumento da temperatura debido
a corrente a plena carga
|
Sen calefacción significativa desde entón
condición sen carga
|
Complexidade
|
Configuración máis complexa con
conexións e instrumentos adicionais
|
Configuración sinxela, fácil de realizar
|
Aplicacións
|
Usado en laboratorios e industrias para
probas a carga completa e avaliación do rendemento
|
Úsase para probas básicas e
cálculo de parámetros de transformadores
|
A proba de Sumpner é un método útil e de aforro de enerxía para probar transformadores en condicións reais de traballo.Axuda a medir con precisión factores importantes como a eficiencia e o aumento da temperatura.Ao seguir os pasos e precaucións axeitados, esta proba proporciona resultados fiables e úsase amplamente tanto en laboratorios como en industrias.
Comparte esta publicación